17.Oct.2025
人權政策
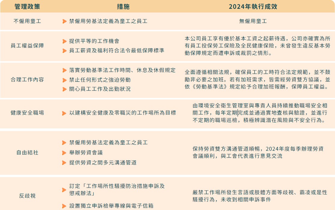
人權的保障與尊重已成為全球企業營運的核心價值, 本公司支持並遵循國際公認之人權規範與原則, 包含《世界人權宣言》( U n i v e r s a l D e c l a ra t i o n o f H u m a n R i g h t s ) 、《聯合國全球盟約》( U n i t e d N a t i o n s G l o b a l C o m p a c t ) , 以及國際勞工組織( I n t e r n a t i o n a l L a b o u r O r ga n i z a t i o n )、《工作基本原則與權利宣言》( D e c l a ra t i o n o f Fu n d a m e n t a l P r i n c i p l e s a n d R i g h t s a t W o r k ) , 並嚴格遵守勞動相關法規, 堅決杜絕任何侵害人權之行為。公司透過制定工作規則、職場性騷擾防治措施、申訴與懲戒辦法等相關管理制度與程序, 確實落實國內法規及國際人權宣言的精神, 保障員工的合法權益, 並尊重基本勞動人權原則。
同時, 我們也承諾將人權政策深度融入企業經營策略與整體價值鏈中, 實踐對人權的重視:

與員工議合之溝通管道與回應
為保障員工能自在表達意見與建議, 東典光電設立多元且暢通的溝通管道, 提供員工安全表達訴求的平台。同時, 確實遵守個人資料保護規範, 並遵循反報復原則,確保提出意見者不會因而遭受任何形式的不利對待。公司致力於建立互信、透明的勞資互動機制,持續強化人員管理制度,全面落實友善職場與員工關懷的核心精神,維持和諧穩定的勞資關係。
本公司無團體協約,有勞資會議,勞資會議決議適用本公司所有員工。

